Apa Manfaat Akreditasi Oleh BAN-PT Bagi PTN dan PTS?
Banyak perguruan tinggi yang masih memandang akreditasi sebagai kontrol dan pengawasan pemerintah terhadap PT. Ada pula PT yang memaknai akreditasi hanya sebatas untuk memenuhi kewajiban. Padahal, akreditasi merupakan salah satu bentuk sistem penjaminan mutu eksternal PT, dan dari akreditasi itu pula PT bisa lebih memacu dirinya serta mengambil peluang untuk meningkatkan mutu perguruan tingginya.
Akreditasi itu merupakan ruh bagi perguruan tinggi negeri (PTN) ataupun perguruan tinggi swasta (PTS). Namun, kondisi riil menunjukkan masih ada beberapa dosen, terutama PTN yang belum memilki kesadaran pentingnya akreditasi.
Munculnya Badan Akreditasi Nasional Perguruan Tinggi (BAN-PT)
Sebelum adanya Badan Akreditasi Nasional Perguruan Tinggi atau disingkat BAN PT, akreditasi kerap kali hanya diberlakukan pada PTS. Di dalam Pasal 52 Bab XI Undang-Undang Sistem Pendidikan Nasional tahun 1989 disebutkan bahwa pemerintah melakukan pengawasan atas penyelenggaraan pendidikan yang dilakukan oleh pemerintah maupun oleh masyarakat dalam rangka pembinaan perkembangan satuan pendidikan yang bersangkutan. Akreditasi yang hanya dilakukan terhadap Perguruan Tinggi Swasta menjadikan akreditasi sebagai suatu pengakuan pemerintah terhadap keberadaan perguruan tinggi yang diselenggarakan oleh masyarakat.
Namun, kondisi ini berubah sejak tahun 1994 dengan adanya BAN PT yang dibentuk untuk membantu pemerintah dalam upaya melakukan tugas dan kewajiban melaksanakan pengawasan mutu dan efisiensi pendidikan tinggi. Pembentukan BAN PT ini menunjukkan bahwa akreditasi perguruan tinggi di Indonesia pada dasarnya adalah tanggung jawab pemerintah dan berlaku bagi semua perguruan tinggi, baik negeri maupun swasta. Hal ini sekaligus menunjukkan niat dan kepedulian pemerintah dalam pembinaan penyelenggaraan perguruan tinggi, melayani kepentingan masyarakat, dan kemajuan ilmu pengetahuan dan teknologi untuk meningkatkan taraf kehidupan masyarakat dan memperkaya kebudayaan nasional.
Kini akreditasi tidak lagi membedakan PTN dan PTS. Maka, pengertian akreditasi dalam dunia pendidikan tinggi adalah pengakuan atas suatu lembaga pendidikan yang menjamin standar minimal sehingga lulusannya memenuhi kualifikasi untuk melanjutkan pendidikan ke tingkat yang lebih tinggi atau memasuki pendidikan spesialisasi, atau untuk dapat menjalankan praktek profesinya (to recognize an educational institution as maintaining standards that qualify the graduates for admission to higher or more specialized institutions or for professional practice).
Tujuan dan Kriteria Penilaian Akreditasi oleh Ban-PT
Akreditasi merupakan salah satu bentuk sistem jaminan mutu eksternal yaitu suatu proses yang digunakan lembaga yang berwenang dalam memberikan pengakuan formal bahwa suatu institusi mempunyai kemampuan untuk melakukan kegiatan tertentu. Dengan demikian, akreditasi melindungi masyarakat dari penipuan oleh pihak-pihak yang tidak bertanggung jawab.
Ciri akreditasi oleh BAN PT adalah penilaian yang dilakukan oleh pakar sejawat dari luar institusi terkait (external peer reviewer) dan dilakukan secara voluntir bagi perguruan tinggi yang menyelenggarakan suatu program studi. Kegiatan ini diawali dengan melakukan kegiatan evaluasi diri (self evaluation) terhadap komponen dari masukan, proses, dan produk perguruan tinggi yang menyelenggarakan program studi tersebut dan mengirimkan laporannya ke lembaga asesor.
Penilaian yang dilakukan dalam proses akreditasi memiliki tujuan ganda, yaitu:
-
- Menginformasikan kinerja perguruan tinggi kepada masyarakat.
- Mengemukakan langkah pembinaan yang perlu ditempuh terutama oleh perguruan tinggi dan pemerintah, serta partisipasi masyarakat.
Peringkat pengakuan yang diberikan oleh pemerintah pada perguruan tinggi didasarkan atas hasil akreditasi perguruan tinggi yang dilaksanakan oleh BAN PT, dengan melakukan akreditasi yang meliputi akreditasi lembaga dan akreditasi program studi.
Kriteria penilaian untuk akreditasi lembaga terdiri atas:
-
- Izin penyelenggaraan pendidikan tinggi
- Persyaratan dan kelayakan penyelenggaraan pendidikan tinggi
- Relevansi penyelenggaraan program pendidikan dengan pembangunan
- Kinerja perguruan tinggi
- Efisiensi pengelolaan perguruan tinggi
Sedangkan Kriteria penilaian untuk akreditasi program studi terdiri atas:
-
- Identitas
- Izin penyelenggaraan program studi
- Kesesuaian penyelenggaraan program studi dengan peraturan perundang-undangan
- Relevansi penyelenggaraan program studi
- Sarana dan prasarana
- Efisiensi penyelenggaraan program studi
- Produktivitas program studi
- Mutu lulusan
Klasifikasi penilaian untuk semua kriteria tersebut ditentukan oleh tiga aspek, yaitu mutu (bobot 50%), efisiensi (25%), dan relevansi (25%).
Manfaat Akreditasi dari Ban-PT
1. Untuk Pengusulan Proyek Institusi
Dari sisi manfaat, akreditasi juga berguna untuk pengusulan proyek institusi. Sebuah perguruan tinggi dengan akreditasi A bisa mengusulkan proyek dengan nilai sekian miliar atau juta, yang besarannya akan berbeda dibandingkan dengan perguruan tinggi dengan akreditasi B atau C.
2. Menarik Calon Mahasiswa Baru
Bukan jadi rahasia lagi, kalau para calon mahasiswa akan mengecek akreditasi sebuah perguruan tinggi atau prodi, ketika akan melanjutkan perkuliyahan. Oleh karena itu, penting bagi pergruan tinggi untuk memanfaatkan akreditasi ini untuk menarik calon mahasiswa. Keberadaan mahasiswa adalah faktor penting bagi perguruan tinggi, semakin banyak mahasiswa semakin terlihat pula perkembangan kampus tersebut.
3. Mempermudah Para Lulusan dalam Dunia Kerja
Manfaat lain akreditasi adalah bagi para lulusan, terutama yang ingin bekerja menjadi Pegawai Negeri Sipil (PNS). Pernah terjadi kasus, lulusan universitas swasta di Yogyakarta dengan IPK 4,0 tapi akreditasinya C, saat mendaftar di Pemda DI Yogyakarta ditolak, karena untuk Pemda DIY mensyaratkan calon pegawainya lulus dari perguruan tinggi dengan akreditasi minimal B. (diberitakan di sindonews.com)
Beberapa instansi bahkan perusahaan swasta pun sudah mensyaratkan calon tenaga kerjanya harus berasal dari perguruan tinggi dengan akreditasi minimal B bahkan A. Karena itu beberapa perguruan tinggi memberikan fotocopy piagam akreditasi kepada para lulusannya. Hal ini dilandasi kesadaran pihak perguruan tinggi terhadap kebutuhan dunia kerja saat ini.
Kualitas para lulusan dan akreditasi lembaga maupun program studi, sedikit banyak bergantung pada kualitas dosen pengajar. Para dosen ini besar perannya dalam menentukan nilai akreditasi dan menjamin lulusan yang berkualitas. Dosen dituntut bisa mempunyai rasa memiliki terhadap program studi di perguruan tinggi tempatnya bernaung.
Para dosen sebaiknya tak lagi menggunakan pola pikir lama yaitu, kerja tidak kerja, rajin tidak rajin tetap dibayar. Dosen harus memiliki kesadaran bahwa akreditasi sangat penting bagi para lulusan dan keberlanjutan program studi (prodi). Dengan demikian kualitas pendidikan di perguruan tinggi makin lama akan menunjukkan peningkatan signifikan, seiring kesadaran para dosen dalam menjaga dan meningkatkan akreditasi perguruan tinggi tempatnya mengabdi.
Sumber: Sevima
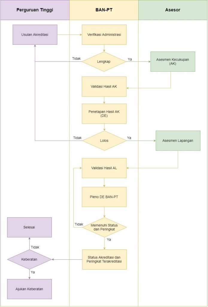
Alur Akreditasi BAN-PT


